深圳展會特裝設計公司在與參展商溝通的時候,往往會第一時間要求參展商負責人填一份設計調查需求表,其實這并不是形式主義,您是否能夠完整提供調查表里的信息,對我們來說很重要。會影響到我們能否全面了解您的展臺設計需求,并提供合適的設計方案。
調查表包含了基本的企業信息和對展臺設計的細節要求資料。通過表格的溝通,可以滿足基本的設計條件的建立,以及防止由于人工經驗不足造成信息的遺漏和缺失,影響后續的方案設計以及溝通成本的增加。另外,設計需求調查表也有助于幫助我們確認最終的設計方案是否滿足了需求,以及參展商否定設計方案的時候來總結評估設計方案的不足之處。
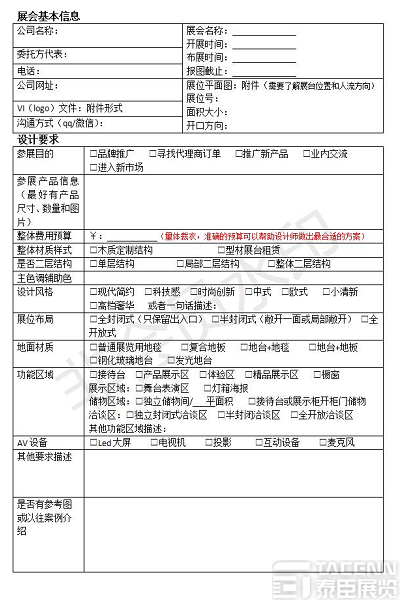
下圖列出了設計需求的模板,也許每家的格式不盡相同,但是大致內容是一樣的。我們希望能夠全面了解您的設計需求,也希望您能夠認真完成這份調查表,期待與您的合作。
更多展會資訊聯系:
上海泰臣展覽為您提供專業展臺設計,展臺搭建及活動策劃,為企業參展提供一站式服務。
搭建熱線:021-54299159/19916723358或在線QQ咨詢(97357838)


13512112306



